Troubleshooting licence problems
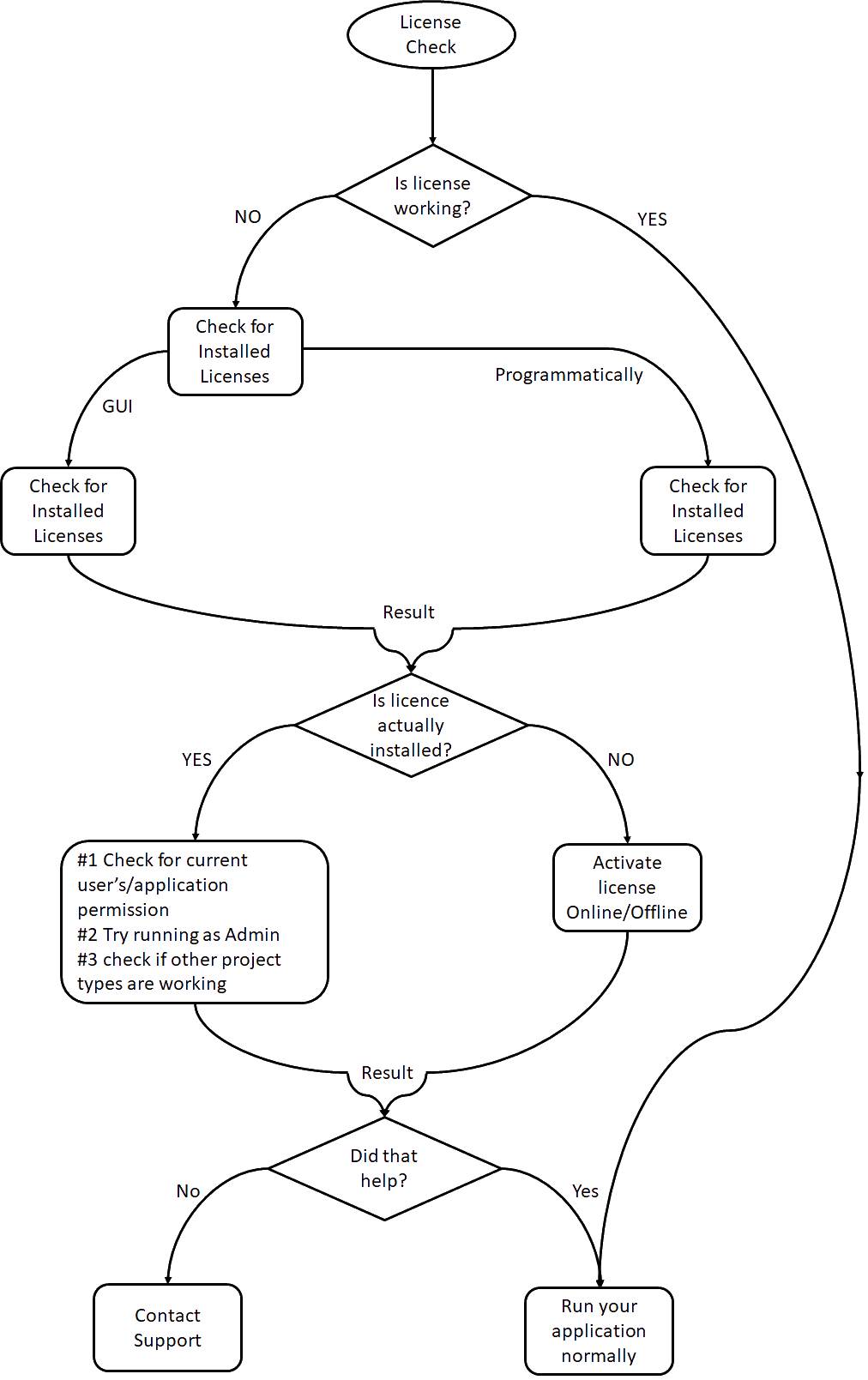
This page describes the initial steps you could follow to troubleshoot a licensing problem. The flowchart given below is a simple diagnostic route to identifying the actual problem.

Links to the tools and articles that is mentioned in the diagram above:
-
Licence manager project can be downloaded from: (We have compiled binaries and sourcecode available for download)
-
Instructions for Activating and Deactivating licences can be found here
-
Email our technical support team
If you want further assistance, we can offer a remote support session (via TeamViewer or any software you prefer) to help you troubleshoot the problem.